2026第二十八届“东北安博会”《参展商手册》发布,展商请查收!
发布时间:2026-01-15 11:34:44 阅读量:1302

前言
尊敬的参展商:
非常感谢贵公司参加2026第二十八届东北国际数字安防产业博览会。
为方便现场管理,主办单位特编印此《参展商手册》,请展商根据需要填写参展表格,并务必留意提交各申请表格的截止日期,以确保所有申请表格在截止日期前提交至各相关部门,截止时间为2026年4月3日16:00。(以后增订任何服务项目,需缴付30%附加费用)请展商避免因延误而产生不必要的麻烦和费用。(具体联系方式详见各表格)
如果您在阅读过程中有任何疑问,请随时联系我们,我们的工作人员将非常耐心地为您提供帮助。联系电话:13904026745
重要提示:请务必仔细阅读本手册,这将对您在展览现场的工作有很大的帮助!《参展商手册》作为参展合同的一部分,与合同的条款及规则同时使用,请详细阅读并遵守。衷心希望我们的服务能使贵公司得到更多的工作便捷和更好的帮助。
我们恭候您和您的同事、客户的到来,并预祝您工作顺利、展出成功!
展会介绍
“智领未来·数字赋能”——共建数智物联新生态
在国家数字化转型战略与新型基础设施建设的双重驱动下,中国智慧安防产业正经历结构性变革。人工智能、物联网、大数据等技术融合应用为行业注入澎湃动能。与此同时,借力国家全面振兴战略与新质生产力落地东风,东北地区在工业互联网安全、能源基础设施防护、智慧城市治理等领域展现独特优势,规模化需求尤为突出。在此背景下,2026第二十八届东北国际数字安防产业博览会以“智领未来·数字赋能”——共建数智物联新生态为主题,搭建行业资源整合平台。
东北安博会植根沈阳、辐射东北三省及内蒙古,历经二十八年行业深耕,已成为引领东北安防产业发展的旗舰盛会与行业风向标。本届展会汇聚行业领军企业、技术专家及创新成果,深化数智安防技术在公安、交通、住建、教育、医养、金融等领域的场景化落地,推动科技创新与产业应用深度融合。
二十八载征途,初心如磐;数智时代潮涌,共绘新篇。组委会诚邀国内外具有创新能力的高科技企业参展、参会。并期待2026年4月与您相聚沈阳,共探数智安防前沿趋势,共享时代发展机遇,携手擘画东北安防产业宏伟蓝图!
2026第二十八届东北国际数字安防产业博览会 组委会
展会运作时间

展会综合信息





3.2 布展车辆路线图

3.3 撤展车辆路线图
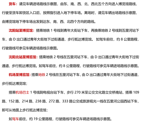
布展进场路线:经由南三好街——三好桥——南二环沈水路段——青年大街与博览路路口——西行至涵洞岔路口右转经8号坡道——进入沈阳新世界博览馆B1卸货区。
注:
1、如从三好街以西路段行驶上二环,请注意沈水路限高。如因限高及限行产生的损失需由参展商自行负责。
2、进馆货车:长度不得超过13米,高度不超过3.8米。
3、可使用百度地图:直接搜索“新世界博览馆-卸落货区”

3.4 L2 层展厅示意图

3.5 L4 层展厅示意图

3.6 博览馆 B1 层卸、落货车辆行驶路线示意
货车由8号坡道口进入博览馆负一层,分为两个路线:
1)驶入卸货区:需要进入卸货区的卸货车辆,进入博览馆后右转直行进入负一层卸货区,货物卸至卸货平台,由 A、B、C 三处货梯运至4层对应展厅。
2)驶入L4:需要进入4层的卸货车辆,进入博览馆后向右前方驶入等候区,开始布展后从等候区向左前方坡道直接开往4层展厅卸货。
注:等候区车辆不收取费用,进入卸货区及4层的卸货车辆收取费用。

3.7 包装物存储区位置图
搭建物品及展品严禁放在通道上。布展的包装箱需要存放到大会统一包装物存放处,大会有权处理被留到展厅内的包装箱。
注:包装物需由展商做好标识并自行送往包装物存储区,包装物存储区由展会免费提供,无专人保管,请参展商妥善存放包装物。

3.8 参观观众行走路线示意图
展会规定





标摊及特装展位搭建
标准展位规定
标准展位尺寸:3米×3米,内尺寸为2.95米×2.95米,高2.5米;

标准展位基本配置:一块企业中文名称楣板(双开口展位两块楣板)、单相500W/220V装及电源插座一个,照明灯2盏、咨询桌一张(咨询桌尺寸:974mm长*474mm宽*760mm高;画面:890mm宽*650mm高)、折椅两把。
注:
1)电源插座布展期间需到服务台领取;
2)如用电需求超出标配电量(单相500W/220V),则需额外申报电量,详情请见“特装展位施工管理项目收费标准”。
注意事项:
严格遵守国家的相关法律法规以及博览馆《展览项目规章守则》,服从博览馆的监督检查;
各参展商一律不得私自拆卸展架、展具,不得将重物、画框直接挂、靠在展板墙上,不得将自带展架展具连接在配置的展架展具上,以防展位倒塌;
所有标准展位的搭建材料及展具均为租赁性质,展商应爱护展板、展具及博览馆设施。
严禁在展板及展具上装嵌各类钉子,刀刻,用各种笔墨乱写乱画及钻孔。展板上不能涂油漆,不得使用双面胶、海绵胶、黄胶带、带字胶带,不得使用透明胶带等易脱胶及不易清理的材料为展位划线、粘贴广告,自带宣传品不能贴有破坏性强的胶带纸和胶水。如有违反按照博览馆处罚条例进行罚款;
展位内提供的单项插座,只可接驳于电脑、手机、充电器等,严禁用于机器接驳及照明接驳。如需额外用电,请与主场服务商申报用电接驳。
重要提示:
标准展位搭建形式如需改动,请于2026年04月03日16:00前通知主办单位,之后及现场改动必须向博览馆缴纳拆改费。
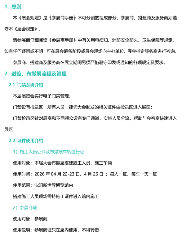
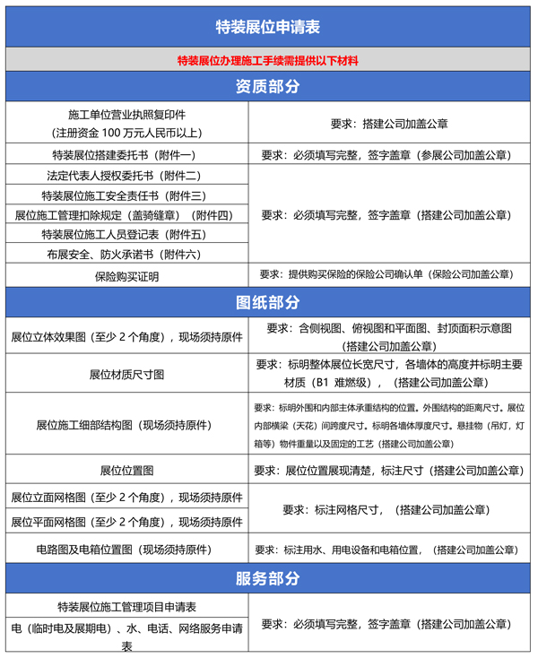
特装展位申报流程

备注:
以上材料均须加盖公章(红章),电子版扫描件于2026年4月3日16:00前登录主场服务平台http://zc.bo-lian.cn进行申报(电子版文件需注明展馆号、展位号、展位名称、展位大小、搭建商名称、联系人及手机号码)。另领取相关证件需携带报馆原件。
2026年4月3日后,主场不再接收预申报(以汇款到账为准),未申报企业需携带纸质版至现场服务处办理申报审核。提交的各项服务按现场价格执行,并可能顺延进场布展时间。
以上相关表格、附件下载及其他申报问题请联系主场服务商预申报负责人,联系电话:13904026745。
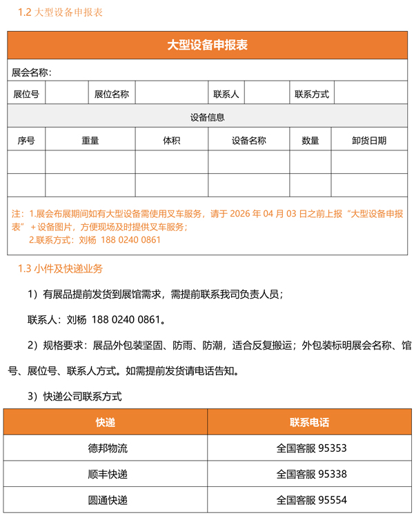
各附件见完整版《参展商手册》。
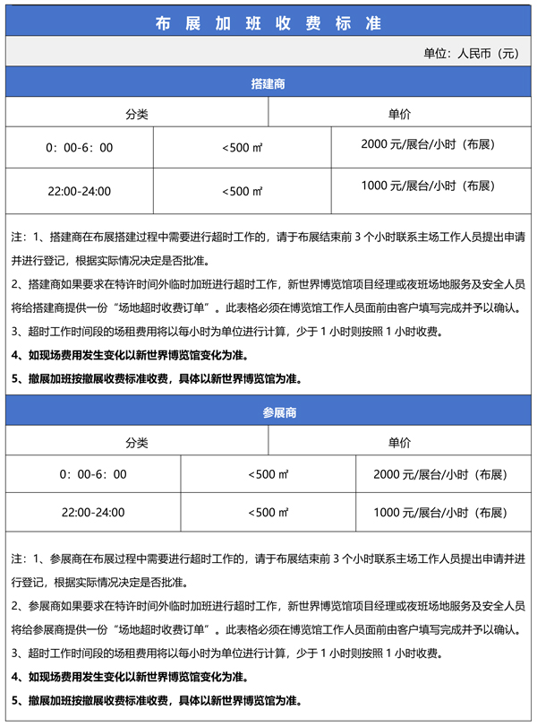
特装展位收费标准




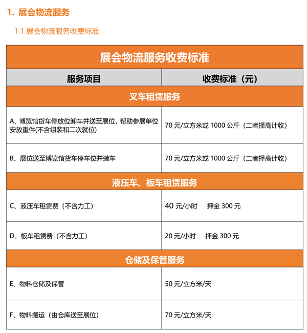
展会相关服务



以上为2026第二十八届“东北安博会”《参展商手册》缩略版,完整版手册(包括各类附件、申报表格、展具租赁等内容)请到展会官网:http://af360.com“展商服务板块——相关下载”获取。

预祝本届安博会圆满成功!
观众登记
手机版